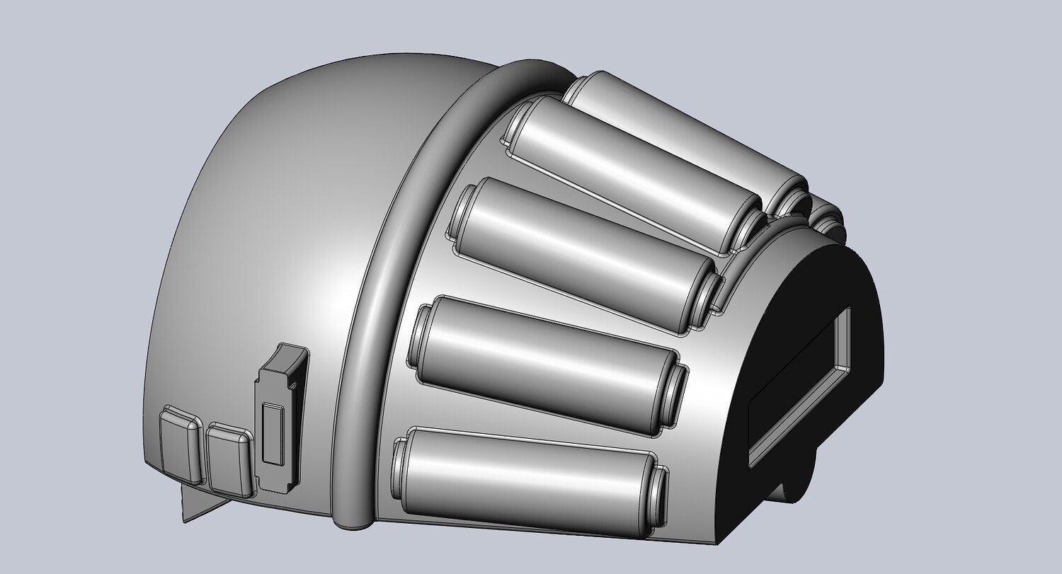
Predator 2 Netgun Printable Model
A printing optimized model of the netgun from the Predator 2 movie the model can be scaled for different users and has a simple grip as well as wristguard
You will get 5 files
All files previously purchased will always be available for download in your Library
