How to Create an Abstract Loop with Touching Cylinders
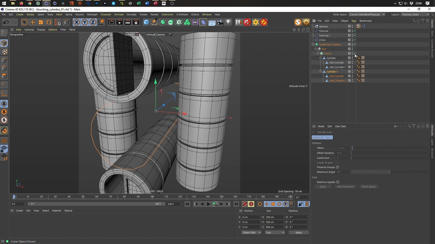
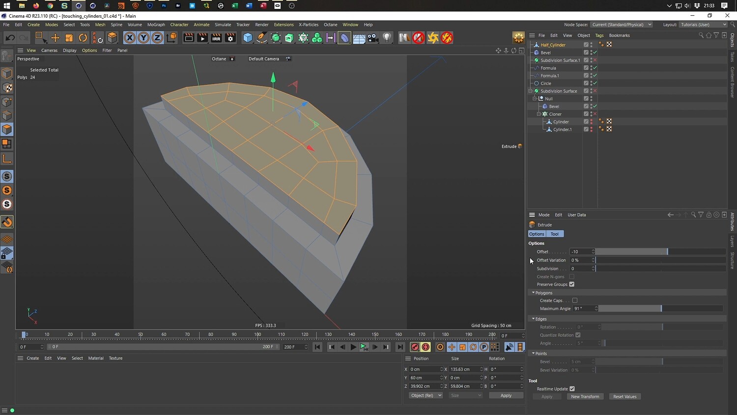
In this tutorial, we explore the process of creating a satisfying, abstract 3D loop featuring four interlocking cylinders. The video guides you through the full workflow, starting from basic modeling using primitives and symmetry to establishing a complex animation system. You will learn how to create a clean mesh that handles deformations well and how to utilize XPresso to automate the rotation for a perfect, seamless loop. Finally, the tutorial covers lighting and rendering techniques using the Physical Renderer to achieve a photorealistic look with a seamless background.
What you will learn: - How to model abstract shapes using Cylinders, Symmetry, and Connect Objects. - Techniques for using the Bevel Deformer to create realistic edges. - Setting up XPresso nodes (Time, Range Mapper) to drive animation automatically. - Creating custom User Data interfaces to control rotation speed and angles. - How to set up a seamless studio background using the Compositing Tag. - Best practices for Physical Render settings and shadow catching.
Software/Tools: - Cinema 4D - XPresso (Built-in) - Physical Renderer
Length: 01:21:44
You will get 4 files
All files previously purchased will always be available for download in your Library
