Kinetic Rotating Slab Animation
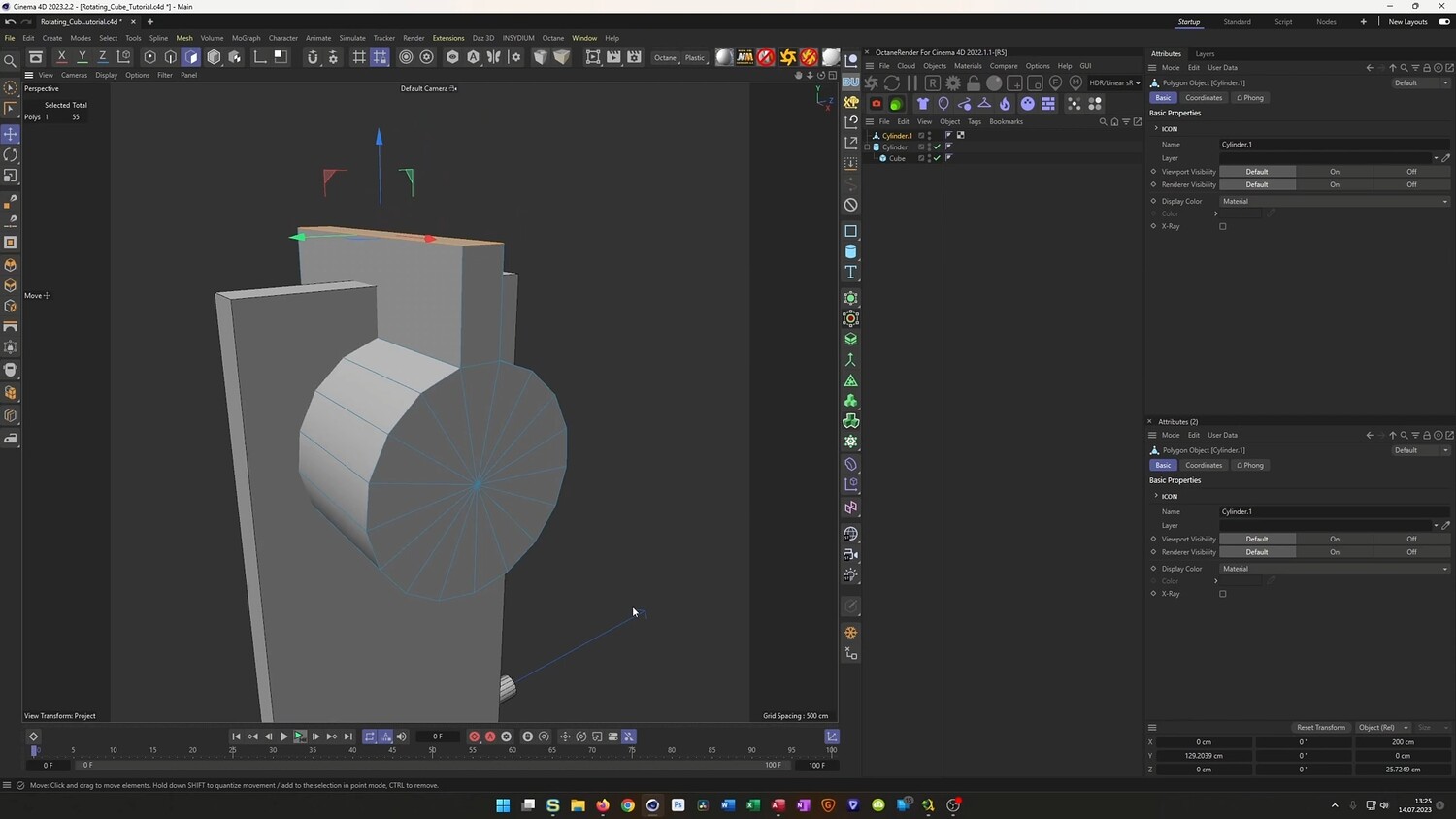
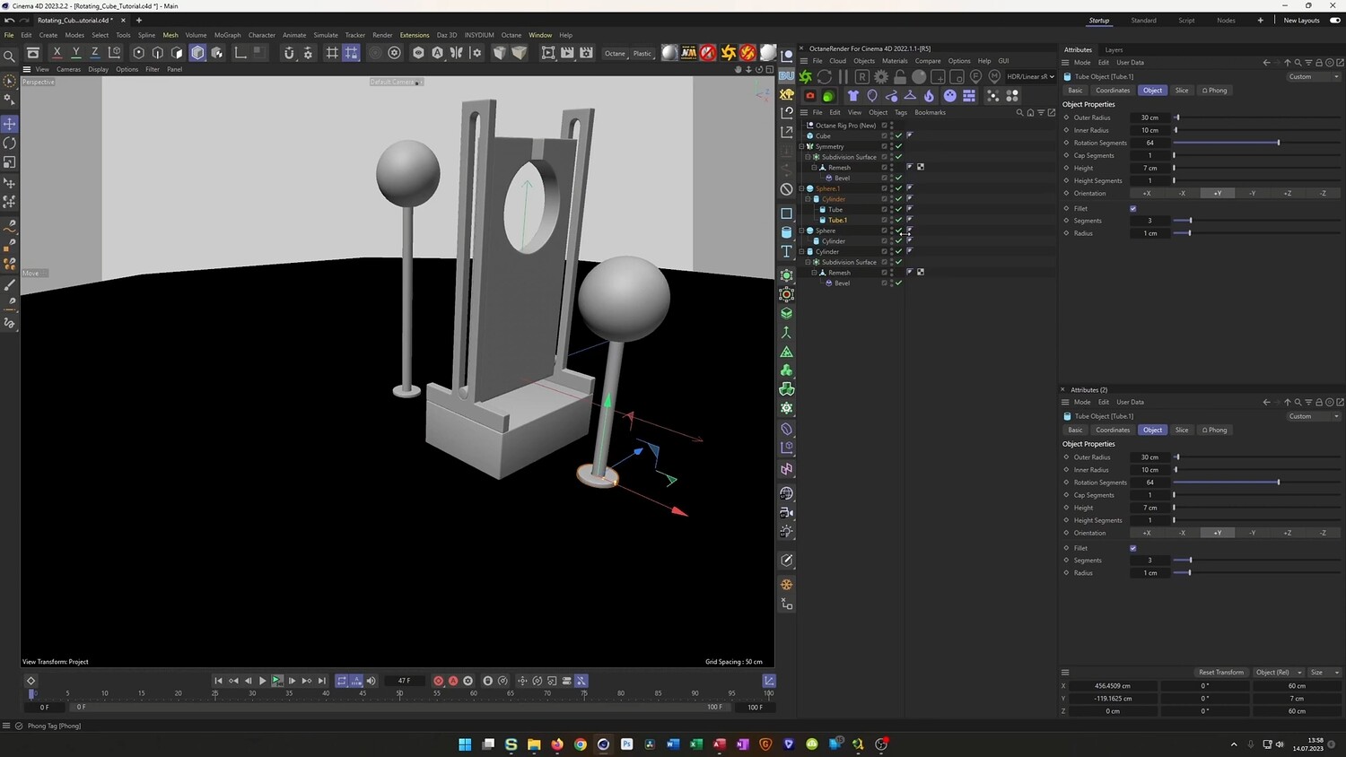
In this tutorial, we recreate a kinetic sculpture animation featuring a rotating rectangular slab that interacts precisely with stationary spheres. The lesson focuses on setting up a specific rig where the object rotates around an offset axis to swing perfectly over a chrome sphere. You will walk through the entire process, from setting up the initial geometry and refining the motion curves to handling complex boolean cuts and finalizing the look with photorealistic textures and lighting.
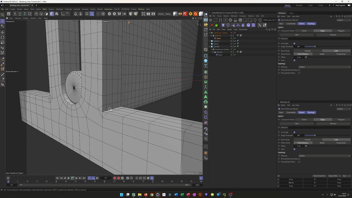
What you will learn: - How to rig a cube to rotate around a specific cylinder axis using parent-child hierarchies. - Techniques for adjusting F-Curves to create custom easing and realistic oscillating movement. - Using Boolean operations combined with Remesh and Bevel deformers to create clean geometry with holes. - Modeling support structures including chrome pillars and base stands. - Texturing the scene with marble and chrome materials using Octane Render. - Setting up HDRI lighting and camera depth of field for the final render.
Software/Tools: - Cinema 4D - Octane Render
Recorded: 2023-07-14 Duration: 48:24
You will get 4 files
All files previously purchased will always be available for download in your Library
